首页 集团简介 关于我们 组织架构 经营范围 业务板块 党的建设 党建动态 支部风采 企业文化 品牌形象 企业文化理念 先锋标兵 职工园地 工作掠影 客户服务 业务办理 供水报装 用水知识 服务承诺 服务热线 营业网点 新闻中心 集团新闻 行业动态 公示公告 政策法规 停水通知 通知公告 信息公开
滕州市水务发展集团 首页 集团简介 关于我们 组织架构 经营范围 业务板块 党的建设 党建动态 支部风采 企业文化 品牌形象 企业文化理念 先锋标兵 职工园地 工作掠影 客户服务 业务办理 供水报装 用水知识 服务承诺 服务热线 营业网点 新闻中心 集团新闻 行业动态 公示公告 政策法规 停水通知 通知公告 信息公开
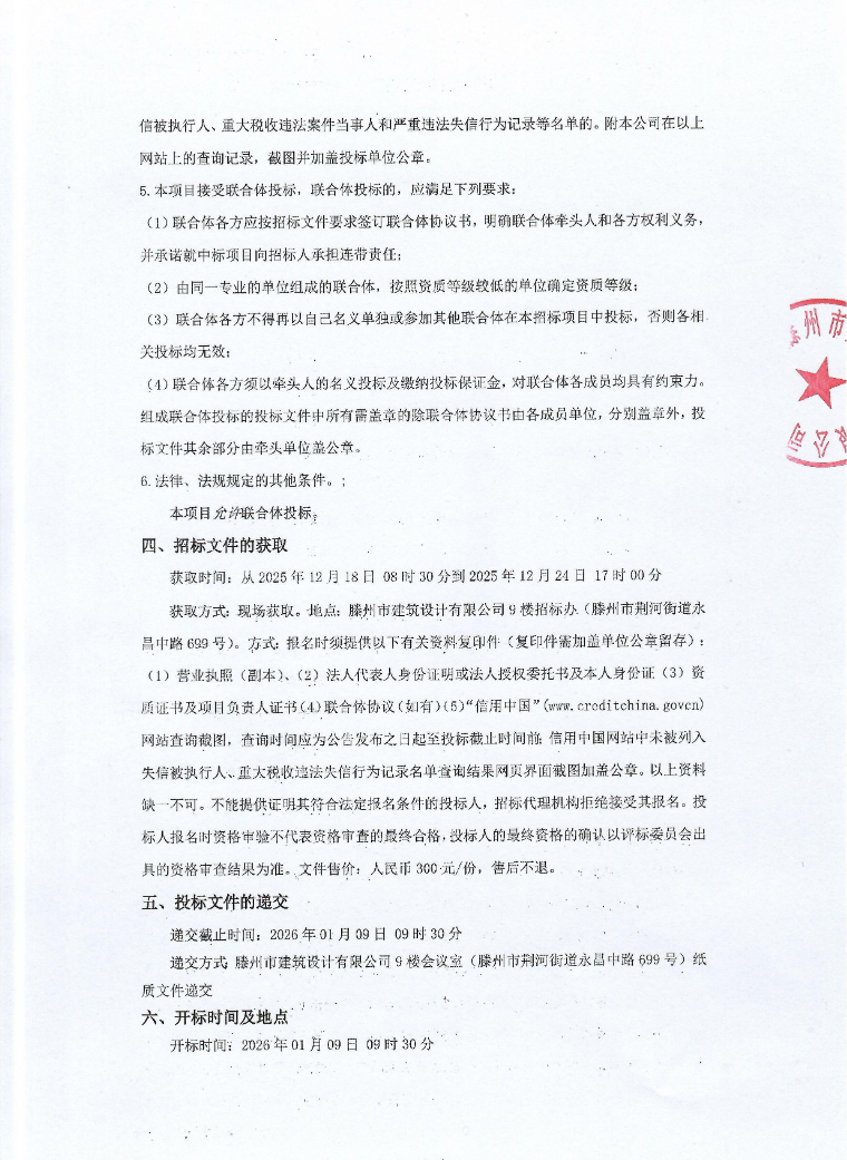
【水发公司】墨子湖生态休闲度假区市政基础设施设计招标公告 日期:2025-12-17 点击: https://ctbpsp.com/#/bulletinDetail?uuid=6d7efbfe-3708-4e29-8504-ae6adb2d4455&inpvalue=%E5%A2%A8%E5%AD%90%E6%B9%96%E7%94%9F%E6%80%81&dataSource=0&tenderAgency= 最新推荐 【水发公司】墨子湖生态休闲度假区市政基础设施设计招标公告 2025-12-17 人气:0 【水发公司】墨子湖环湖道路监控安装项目竞争性磋商公告 2025-12-17 人气:0 【中润公司】滕州市城乡供水一体化安全巩固提升工程(一期)、滕州市供水管网生命线安全工程(一期)工程跟踪审计竞争性磋商公告 2025-12-17 人气:1 【浩润公司】庄里水库至鲁南高科技化工园区供水管网维修保养服务项目询价公告 2025-12-17 人气:3 【国润公司】滕州市界河拦蓄引调水工程-监理标,检测标,施工标招标公告 2025-12-17 人气:2 【水发集团】滕州市中源勘测设计有限公司进行清产核资专项审计成交公告 2025-12-15 人气:4 【中润公司】滕州市中润供水有限公司 水厂防水工程采购项目成交公告 2025-12-15 人气:7 【国润公司】滕州市南四湖湖水东调工程-采购标,其他标招标公告 2025-12-13 人气:16 【国润公司】滕州市国润水务发展有限公司车辆驾驶员劳务外包采购项目竞争性磋商文件 2025-12-13 人气:11 【水发集团】滕州市中源勘测设计有限公司进行清产核资专项审计变更公告 2025-12-10 人气:12