首页 集团简介 关于我们 组织架构 经营范围 业务板块 党的建设 党建动态 支部风采 企业文化 品牌形象 企业文化理念 先锋标兵 职工园地 工作掠影 客户服务 业务办理 供水报装 用水知识 服务承诺 服务热线 营业网点 新闻中心 集团新闻 行业动态 公示公告 政策法规 停水通知 通知公告 信息公开
滕州市水务发展集团 首页 集团简介 关于我们 组织架构 经营范围 业务板块 党的建设 党建动态 支部风采 企业文化 品牌形象 企业文化理念 先锋标兵 职工园地 工作掠影 客户服务 业务办理 供水报装 用水知识 服务承诺 服务热线 营业网点 新闻中心 集团新闻 行业动态 公示公告 政策法规 停水通知 通知公告 信息公开
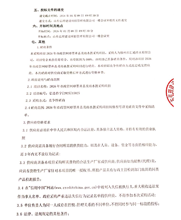
【汇通公司】2026年市政管网球墨井盖及南水首采购项目克争性磋商公告 日期:2025-12-29 点击: https://ctbpsp.com/#/bulletinDetail?uuid=c0f2f58c-c870-46a5-8c4b-f35e7c07942d&inpvalue=2026%E5%B9%B4%E5%B8%82%E6%94%BF%E7%AE%A1%E7%BD%91&dataSource=0&tenderAgency= 最新推荐 【中润公司】滕州市中润供水有限公司2025年度工作纪实视频制作项目成交公告 2026-04-08 人气:0 【中润公司】滕州市城乡供水基础设施防范恐怖袭击规范化建设项目公开招标公告 2026-04-03 人气:8 【水发公司】滕州市南四湖湖水东调工程-采购标 2026-04-03 人气:42 【水发集团】滕州市界河拦蓄引调水工程《环境影响报告书》编制项目竞争性磋商公告 2026-03-31 人气:18 【水发集团】滕州市马河水库引调水工程《环境影响报告书》编制项目竞争性磋商公告 2026-03-31 人气:14 【中润公司】滕州市中润供水有限公司供水项目取水设施验收采购项目中标结果公示 2026-03-31 人气:13 【浩润公司】滕州市浩润水务经营有限公司2026年劳务外包项目公开招标公告 2026-03-29 人气:15 【汇通公司】办公区域保洁物业及泵站、调度室监控设备维护服务项目竞争性磋商公告 2026-03-27 人气:1 【中润公司】滕州市中润供水有限公司2025年度工作纪实视频制作项目争性磋商公告 2026-03-25 人气:12 【水发公司】湖东堤四座水闸、南水北调三座加压泵站及调蓄水库两座泄洪闸沉降位移监测项目成交公告 2026-03-24 人气:12